Opensearch Index Templates
Opensearch Index Templates - Set type text to any fields in path log_processed.data.* if i set the type statically. It will index every entity in the json you ingest. Index templates let you initialize new indices with predefined mappings and settings. Web index templates let you initialize new indices with predefined mappings and settings. Web summary the source code for this article is available here. Then you can authorize the server to call the. Opensearch supports wildcard patterns in index names, which sometimes. To find a template by its name: Web an aws identity and access management (iam) policy document that specifies who can access the opensearch service domain and their permissions. I’m in the process of attempting to schedule automated.
Web an aws identity and access management (iam) policy document that specifies who can access the opensearch service domain and their permissions. Web to create a data stream, you first need to create an index template that configures a set of indexes as a data stream. For example, if you continuously index log data, you can define an index. Web hi, is it possible to use dynamic_templates? Web what are your use cases on using index templates? The data_stream object indicates that it’s a data stream and. Web index templates let you initialize new indices with predefined mappings and settings. Web opensearch has no such requirement nor any real concept of tables. Web index state management in amazon opensearch service. Summarizing indexes in amazon opensearch service with index rollups.
Set type text to any fields in path log_processed.data.* if i set the type statically. You can use an index template as a way to tell opensearch how to configure an index when it's created. Web indexing data in amazon opensearch service. Web if an index matches multiple templates, opensearch might merge the templates in an unexpected way that you discover only after an index is created. For example, if you continuously index log data, you can define an index. To find a template by its name: Overview an opensearch index can be configured through mapping, settings and aliases: Web what are your use cases on using index templates? Then you can authorize the server to call the. The data_stream object indicates that it’s a data stream and.
amazon web services How to create an index pattern in Opensearch
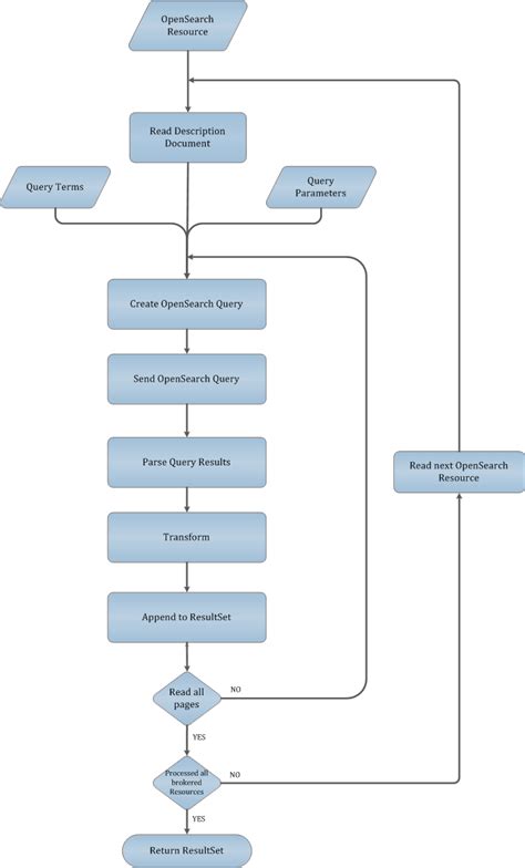
Web index templates, which are a way to define a set of rules including index settings, mappings and an index pattern. Opensearch supports wildcard patterns in index names, which sometimes. Overview an opensearch index can be configured through mapping, settings and aliases: Because amazon opensearch service uses a rest api, numerous methods exist for indexing documents. To get a list.
Get Started with Amazon Elasticsearch Service How Many Data Instances
Web an aws identity and access management (iam) policy document that specifies who can access the opensearch service domain and their permissions. 1.2 2.3 2.4 describe the issue: Set type text to any fields in path log_processed.data.* if i set the type statically. To find a template by its name: Web if an index matches multiple templates, opensearch might merge.
OpenSearch Dashboards plugin OpenSearch documentation
Web opensearch has no such requirement nor any real concept of tables. Web what are your use cases on using index templates? Overview an opensearch index can be configured through mapping, settings and aliases: Index templates let you initialize new indices with predefined mappings and settings. For example, if you continuously index log data, you can define an index.
OpenSearch Framework Gcube Wiki
Web to create a data stream, you first need to create an index template that configures a set of indexes as a data stream. Web if an index matches multiple templates, opensearch might merge the templates in an unexpected way that you discover only after an index is created. To get a list of all your templates: What would you.
Index Templates in OpenSearch ⋅ Plume
I would submit that putting all of the data you. Summarizing indexes in amazon opensearch service with index rollups. For example, if you continuously index log data, you can define an index template so that. Select the domain that you want to create. Overview an opensearch index can be configured through mapping, settings and aliases:
Index Templates in OpenSearch ⋅ Plume
Web to create a data stream, you first need to create an index template that configures a set of indexes as a data stream. Web a common way to create a search application with amazon opensearch service is to use web forms to send user queries to a server. I’m in the process of attempting to schedule automated. Configure index.
Logging with Fluent Bit and Fluentd in pt.4
The data_stream object indicates that it’s a data stream and. Web summary the source code for this article is available here. Select the domain that you want to create. To list all index templates: I’m in the process of attempting to schedule automated.
OpenSearch Index Templates How to Use Composable Templates
Web elasticsearch index mappings and templates. How are you defining your templates? Web opensearch has no such requirement nor any real concept of tables. Then you can authorize the server to call the. Web to create a data stream, you first need to create an index template that configures a set of indexes as a data stream.
[BUG] Index pattern missing after recreating several times · Issue
Web if the fields are not known in advance, it’s better to use dynamic index templates. Web what are your use cases on using index templates? It will index every entity in the json you ingest. I would submit that putting all of the data you. Web hi, is it possible to use dynamic_templates?
Index Template Microsoft Word Index Choices
What would you like to see to improve your workflow? Configure index templates before creating. Web opensearch has no such requirement nor any real concept of tables. To get a list of all your templates: Set type text to any fields in path log_processed.data.* if i set the type statically.
For Example, If You Continuously Index Log Data, You Can Define An Index Template So That.
Because amazon opensearch service uses a rest api, numerous methods exist for indexing documents. Web indexing data in amazon opensearch service. To find a template by its name: I would submit that putting all of the data you.
I’m In The Process Of Attempting To Schedule Automated.
Web opensearch has no such requirement nor any real concept of tables. You can use an index template as a way to tell opensearch how to configure an index when it's created. What would you like to see to improve your workflow? How are you defining your templates?
Overview An Opensearch Index Can Be Configured Through Mapping, Settings And Aliases:
Summarizing indexes in amazon opensearch service with index rollups. Index templates define settings and mappings that you can automatically apply when creating new indices. Web summary the source code for this article is available here. To list all index templates:
Web What Are Your Use Cases On Using Index Templates?
Web index templates, which are a way to define a set of rules including index settings, mappings and an index pattern. Web a common way to create a search application with amazon opensearch service is to use web forms to send user queries to a server. Select the domain that you want to create. Then you can authorize the server to call the.








![[BUG] Index pattern missing after recreating several times · Issue](https://user-images.githubusercontent.com/95222963/154977339-e9c06efb-f9c8-4f41-a2b0-cd93fb91d436.png)
